Skip to main content
Home
Adra

Main navigation

  • Home

Breadcrumb

  1. Home
  2. ECC - Trabalhos em Betão Armado - Cimbres, Cavaletes e Outros
Submitted by load on Fri, 12/15/2017 - 00:23
Image
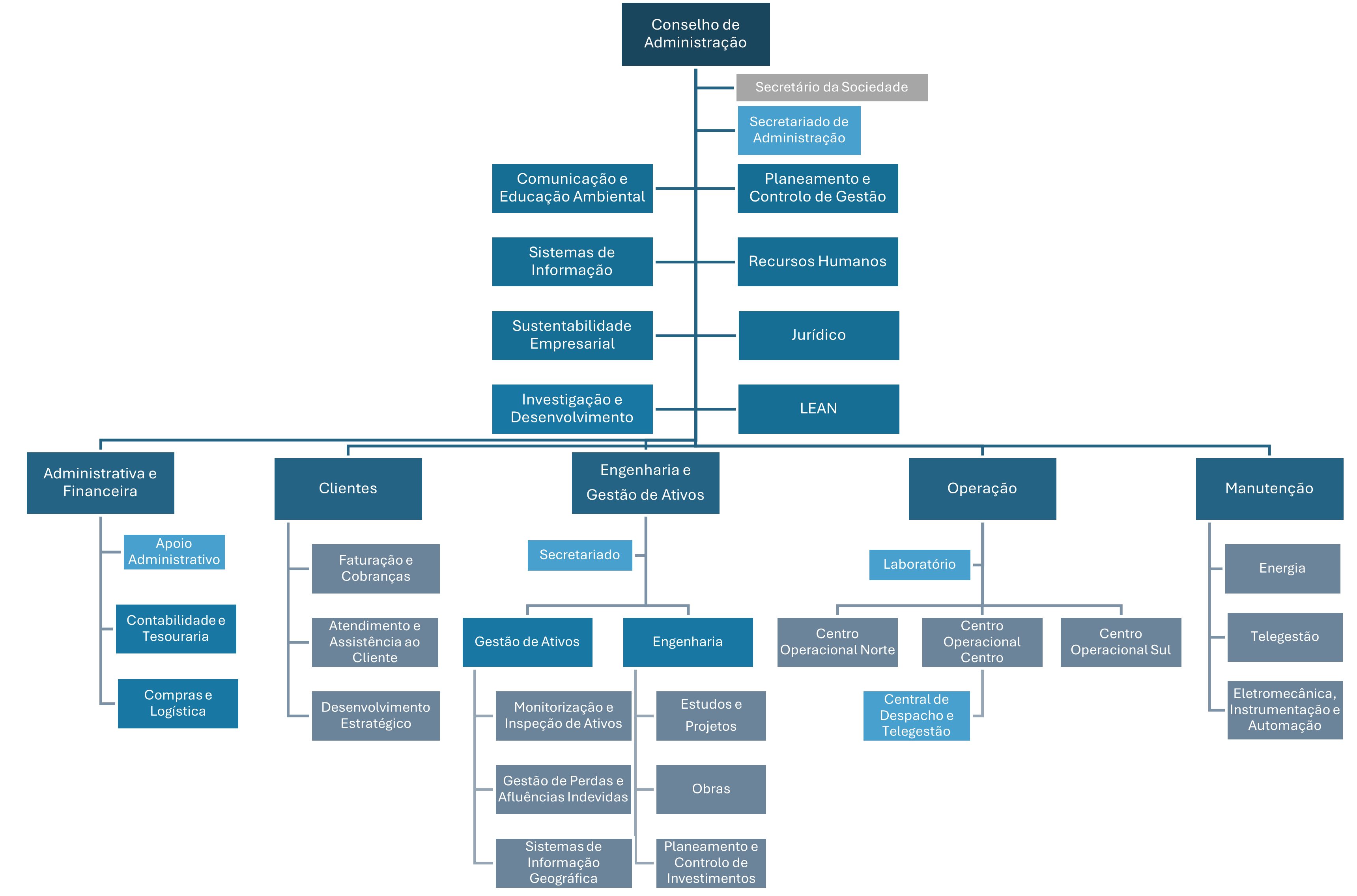
Organigrama - Estrutura Organizacional
Order
1
Section
Adra - Governo da Sociedade

Copyright © 2026. All rights reserved